时代峰峻发声明回应刘俊昊事件:纯属造谣诽
刘俊昊
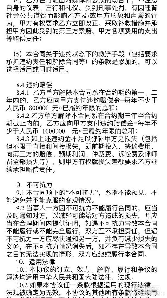
凤凰网娱乐讯 12月10日,疑似刘俊昊微博小号发表长文,曝光合约讲述和公司时代峰峻之间的恩怨,称公司擅自更改合约,并控诉公司一系列“不平等条约”,在双方达成解约协议后,公司表示一再降低解约金。
刘俊昊指控
时代峰峻发声明回应
12月12日,时代峰峻发声明回应刘俊昊控诉,称其“纯属造谣诽谤。”,表示刘俊昊作为高中辍学生,没有任何影视表演经验和科班学习经验,18岁新人进入公司税后21万,公司帮他接了很多资源令其走红,结果刘俊昊却提出解约,公司多次协调未果。时代峰峻还否认了公司逼迫他微调和整容的传闻。
编辑:叶子猪小秘书






